激情久久av,丝袜av一区,色a资源在线,在线视频国产区

協會官方微信

首頁  >>  新聞資訊  >>  行業動態  >>  正文

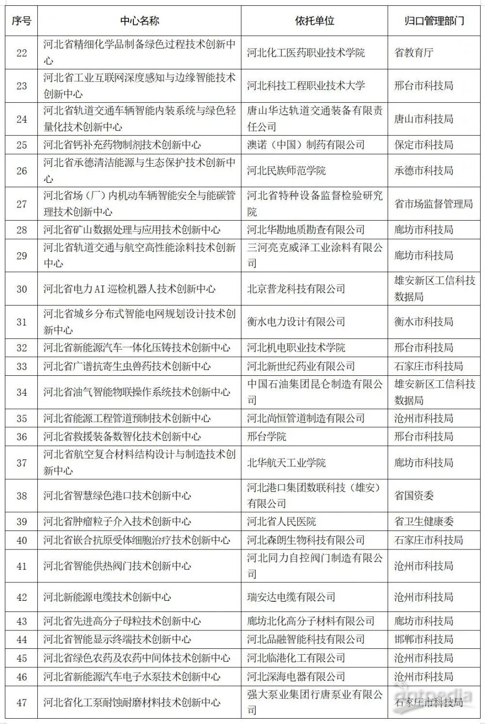
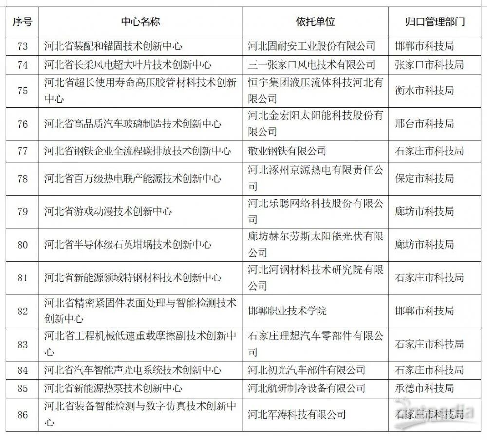
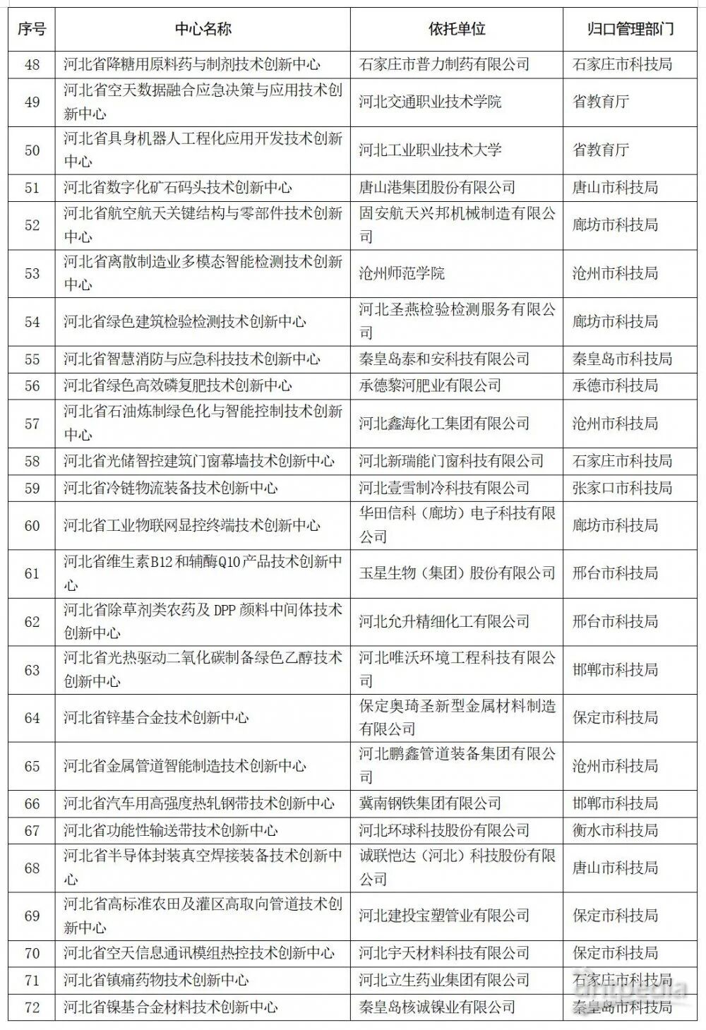
河北擬新建43家省重點實驗室和86家省技術創新中心

發布時間:2025-12-18     來源:河北省科學技術廳    編輯:衡盛楠    審核:張經緯 王靜

近日,河北省科學技術廳發布消息,2025 年度擬新建 43 家省重點實驗室和 86 家省技術創新中心,目前正處于公示階段。

 

此次擬新建名單的確定,是依據《河北省重點實驗室建設與運行管理辦法》(冀科平規〔20233 號)和《河北省技術創新中心建設與運行管理辦法》(冀科平規〔20232 號)相關規定,經過嚴格篩選與評審等流程得出的結果。公示期為5個工作日,從20251216日持續至20251222日。

 

河北省科學技術廳關于2025年度擬新建省重點實驗室和省技術創新中心的公示

按照《河北省重點實驗室建設與運行管理辦法》(冀科平規〔20233號)和《河北省技術創新中心建設與運行管理辦法》(冀科平規〔20232號)有關規定,現將2025年度擬新建的省重點實驗室和省技術創新中心予以公示(名單見附件),公示期為5個工作日,公示期為20251216日至20251222日。

公示期間,對公示內容有異議的,請以實名、書面形式提出,并提供相關佐證材料。個人提出異議的,應當簽署真實姓名并提供有效聯系方式;單位提出異議的,須寫明單位名稱、聯系人、聯系電話和詳細地址,由單位法定代表人簽字并加蓋單位公章。非書面提出的、匿名或冒名提出的、無具體內容及相關佐證材料的、超出期限(以郵戳為準)提出的異議等,不予受理。

通訊地址:石家莊市東風路159707

監督電話:0311-86252318

業務咨詢電話:0311-66507798(實驗室)

                      0311-86251011(技術創新中心)

附件:

1.2025年度擬新建省重點實驗室名單.doc

2.2025年度擬新建省技術創新中心名單.doc  

河北省科學技術廳

20251215

中國儀器儀表行業協會版權所有   |   京ICP備13023518號-1   |   京公網安備 110102003807
地址:北京市西城區百萬莊大街16號1號樓6層   |   郵編:100037   |   電話:010-68596456 / 68596458
戰略合作伙伴、技術支持:中國機械工業聯合會機經網(MEI)

主站蜘蛛池模板: 潜山县| 涟水县| 亳州市| 东阿县| 西林县| 英吉沙县| 龙胜| 思南县| 芦溪县| 玛沁县| 黄龙县| 兴隆县| 黄石市| 榆中县| 景谷| 栾川县| 汉源县| 巴里| 东至县| 来凤县| 全南县| 龙门县| 兰西县| 若羌县| 庆城县| 嘉鱼县| 鄂托克前旗| 龙里县| 浙江省| 错那县| 都安| 当涂县| 尉犁县| 永泰县| 普安县| 昂仁县| 宝丰县| 县级市| 普安县| 远安县| 手游|