關于發布《電子工業水污染物排放標準》等8項標準(含標準修改單)的公告
為貫徹《中華人民共和國環境保護法》《中華人民共和國水污染防治法》,改善生態環境質量,防治環境污染,現批準《電子工業水污染物排放標準》為國家污染物排放標準,批準《鉛、鋅工業污染物排放標準》(GB 25466-2010)等修改單,并由生態環境部與國家市場監督管理總局聯合發布。
標準(含標準修改單)名稱、編號如下:
一、《電子工業水污染物排放標準》(GB 39731-2020)
二、《鉛、鋅工業污染物排放標準》(GB 25466-2010)修改單
三、《錫、銻、汞工業污染物排放標準》(GB 30770-2014)修改單
四、《硫酸工業污染物排放標準》(GB 26132-2010)修改單
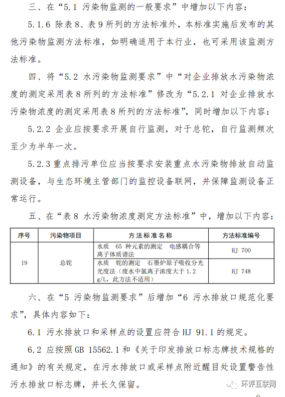
五、《磷肥工業水污染物排放標準》(GB 15580-2011)修改單
六、《鋼鐵工業水污染物排放標準》(GB 13456-2012)修改單
七、《發酵酒精和白酒工業水污染物排放標準》(GB 27631-2011)修改單
八、《啤酒工業污染物排放標準》(GB 19821-2005)修改單
依據法律規定,以上標準(含標準修改單)具有強制執行效力。
《電子工業水污染物排放標準》自2021年7月1日起實施。
《鉛、鋅工業污染物排放標準》(GB 25466-2010)修改單、《錫、銻、汞工業污染物排放標準》(GB 30770-2014)修改單、《硫酸工業污染物排放標準》(GB 26132-2010)修改單、《磷肥工業水污染物排放標準》(GB 15580-2011)修改單、《鋼鐵工業水污染物排放標準》(GB 13456-2012)修改單發布之日起環境影響評價文件通過審批的新建、改建和擴建的相關工業企業或生產設施建設項目,自2021年1月1日起實施相關修改單的要求。以上5項標準修改單發布之日前環境影響評價文件已通過審批的相關工業企業或生產設施,自2022年1月1日起實施修改單的要求。
《發酵酒精和白酒工業水污染物排放標準》(GB 27631-2011)修改單、《啤酒工業污染物排放標準》(GB 19821-2005)修改單,自發布之日起實施。
以上標準由中國環境出版集團有限公司出版,標準內容可在生態環境部網站(http://www.mee.gov.cn)查詢。
特此公告。
附件:1.《鉛、鋅工業污染物排放標準》(GB 25466-2010)修改單
2.《錫、銻、汞工業污染物排放標準》(GB 30770-2014)修改單
3.《硫酸工業污染物排放標準》(GB 26132-2010)修改單
4.《磷肥工業水污染物排放標準》(GB 15580-2011)修改單
5.《鋼鐵工業水污染物排放標準》(GB 13456-2012)修改單
6.《發酵酒精和白酒工業水污染物排放標準》(GB 27631-2011)修改單
7.《啤酒工業污染物排放標準》(GB 19821-2005)修改
生態環境部
2020年12月8日
(此公告業經國家市場監督管理總局田世宏會簽)
抄送:各省、自治區、直轄市生態環境廳(局),新疆生產建設兵團生態環境局,環境標準研究所。
生態環境部辦公廳2020年12月21日印發















